下载com绿色软件园 - 努力做内容最丰富最安全的下载站!

下载com绿色软件园站

当前位置:下载COM绿色软件园 > 图形图像 > 3D制作类 > Rhino8 v8.6.24101
Rhino8

Rhino8

v8.6.24101
  • 软件大小:603.11 M
  • 软件语言:简体中文
  • 更新时间:2025-10-29
  • 软件类型:国产软件 / 3D制作类
  • 运行环境:Windows11,Windows10
  • 软件授权:免费软件
  • 官方主页:https://www.xia-zai.com/
  • 软件等级 :
  • 软件厂商:暂无
立即高速安全下载
  • 介绍说明
  • 下载地址
  • 精品推荐
  • 相关软件
  • 网友评论

Rhino8是一款专业的3D建模软件,利用它可以创建、编辑、分析、提供、渲染、动画与转换NURBS线条、曲面、实体与多边形网格,并且不受精度、复杂、阶数或是尺寸的限制;它能轻易整合3DS MAX 与Softimage模型功能部分,对要求精细、弹性与复杂的3D NURBS模型,有点石成金的效能;Rhino犀牛8软件拥有强大的3D工具,适用于机械设计、科学、工业、3D动画等广泛的领域,支持obj、DXF、IGES、STL、3dm等不同格式,适用于所有3D软件,允许设计师从设计草稿、手绘到实际产品,或只是一个简单的想法,欢迎大家前来本站下载使用!

Rhino8

Rhino8特色

1、不受约束的自由造型 3D 建模工具。以往您只能在二十至五十倍价格的同类型软件中找到这些工具。Rhino 可以建立任何您能想象的到的造型。

2、精确性,完全符合设计、快速成形、工程、分析和制造等各种类型的需要,大到飞机小到珠宝所需的精确度 Rhino 都可以达到。

3、兼容性好,可以与其它设计、制图、CAM、工程、分析、渲染、动画以及插画软件兼容。

4、读取与修复网格及高难度的 IGES 文件。

5、易学易用,非常容易学习使用,让您可以专注于设计与想象而不必分心于软件的操作上。

6、高效率,不需要特别的硬件设备,即使在一般的笔记本电脑上也可以执行。

7、开发平台,数以百计的专业 3D 建模软件。

8、经济实惠,它是一种常规的硬件,学习快速、价格实惠且无需维护费用。

9、跨平台: 世界上最通用的 3D 建模软件,在 Windows 和 macOS 上都适用。

Rhino犀牛8软件新功能盘点

Rhino8新功能盘点,从UI界面到新功能,全方面了解在Rhino8当中有哪些变化,对于建筑师来说又会在workflow或者设计上有什么改善。

一、UI界面

崭新的UI界面,模拟MAC版本

Rhino8

菜单栏可以缩进,并且有渐消的效果,提升用户体验,但是感觉并不流畅。

Rhino8

新增了一个暗夜模式,B格贼高,看着像CAD界面了。

Rhino8

新增了一个Manage UI window layout功能,可以储存Rhino工作界面,这在工作中比较好用,是会影响到workflow的,比如个人喜欢把CPlan也开着。

Rhino8

这个Reset Rhino的命令也很好用啊,可以重置界面,单独重置工具栏等。

Rhino8

常用的材质面板也改了,就像是在用MAC版的Rhino一样,众所周知,Mac版的Rhino就贼难用。

Rhino8

BlockEdit界面,可以更方便的编辑块当中的物件,比较方便。

Rhino8

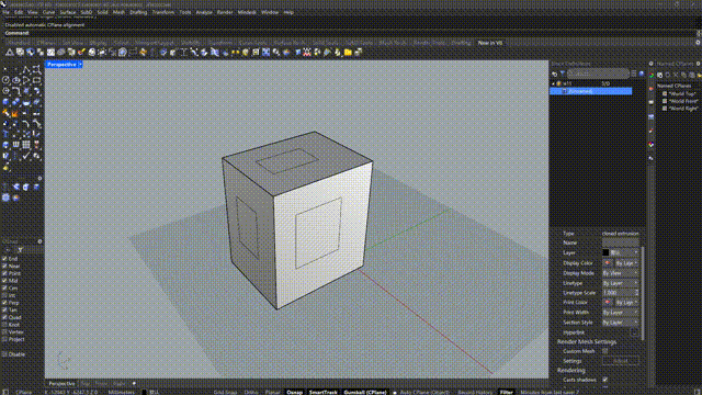
二、PushPull工作流


全新的功能命令键,叫嚣SU

Rhino8

再配合上AUTO CPLANE这个命令,Rhino就没有SU可以超越的地方了

Rhino8

Cplane是Rhino当中非常重要的一个功能,对于处理复杂形态很有帮助

Rhino8

很神奇,很方便,但是实际运用中,我很少做这样方方正正的建筑,我们做的会更复杂,因此这个功能我猜测对于我现在的工作流不会有太大影响

Rhino8

三、SubCrease工作流

升级后的命令,Rhino和Maya

可以选择Crease的程度,以前只能CreaseAll,这些Rhino的Crease命令不会输Maya了,但是感觉还没有maya控制那样的流利越来越接近

Rhino8

四、ShrinkWrap工作流

生成物件的包裹网格,用于3DPrint

Rhino8

可以定义生成的网格物的细化程度,这里定位300,如果更小的话,生成的模型也会更精细,但是也会更卡

Rhino8

4000和300网格大小下生成的模型,这个工具可以用于3D打印的模型优化,我就是利用它(当时WIP版本)来进行打印的

Rhino8

五、Section Tools

Rhino学Revit直出剖面,不用进CAD填充了

找到 Wall 图层,然后在剖面样式属性下,点击无。剖面样式对话框打开,您可以为图层设置自定义样式。在对话框中,将剖面线图案设置为 Hatch1,将旋转设置为 45 度,将缩放设置为 5,将背景设置为 无,然后单击确定/应用。

Rhino8

选择位于 Earth 图层的物件,进入属性面板,在剖面样式下展开列表并点击自定义。此操作将打开剖面样式对话框。设置剖面线图案为 Earth,旋转为 45 度,缩放为 2,然后点击确定/应用。

Rhino8

想要探索其它物件的剖面样式,请选择位于 Foundation 图层中的物件,打开物件属性面板,在剖面样式属性下点击自定义。要更新剖面的位置,请选择位于 Sections 图层中的截平面,然后拖动或旋转截平面就可改变剖面位置。

Rhino8

下面是剖面填充的演示,演示案例是KPF的Great River Center的幕墙节点,这里面还有个问题,就是Rhino当中填充样式的处理,这个问题我们下次再说道说道。

Rhino8

当然,官网当中还有很多新功能,感觉贼有意思,等待大家慢慢发掘。

Rhino8

硬件要求

硬件

64 位 Intel 或 AMD 处理器(非ARM)。

建议至少 8 GB (RAM) 内存

600 MB 磁盘空间

推荐使用支持 OpenGL 4.1 的显卡

建议至少使用 4 GB 显卡

推荐使用带有滚轮的多按键鼠标

可选 SpaceNavigator

可选带 Boot Camp 的 Apple Intel 硬件

(Apple Silicon Macs 不支持 Boot Camp。)

Windows 操作系统

Windows 11

Windows 10

下载地址

  • Pc版

Rhino8 v8.6.24101

相关软件

查看所有评论+

网友评论

网友
您的评论需要经过审核才能显示
游客 发表于: 2024-04-26 16:41:29
下载后无法使用,与描述不一致。

支持 (0 ) 回复

本类排名

本类推荐

装机必备

换一批

相关资讯

公众号