作曲大师2023音乐梦想家免费版提供曲谱制作功能,直接打开软件选择官方提供的模板就可以开始设计内容,支持吉他谱、纯简谱、纯五线、简线对照、线简对照、尤克里里等模板内容,打开模板就可以在软件界面开始添加音符,添加歌词,添加乐器,还可以播放当前制作的曲谱,支持一键切换简谱平滑弧线风格与两头尖的风格.支持MIDI制作,支持波音、颤音、倚音设置,支持音符插入和替换,支持重复小节记号的输入、演奏和打印,设计功能非常多,无论是新手用户还是高级用户都可以在这款软件找到适合自己设计曲谱的功能。

支持简谱、五线谱、简谱鼓谱、五线谱鼓谱、工尺谱、锣鼓经、琵琶谱、民乐戏曲谱的混合排版和自动配器以及MIDI音乐制作并能加载VSTI音源,专业级简谱与专业级五线谱混排互换引擎,线谱转换简谱,简谱线谱单独编辑。
简谱可胜任出版级专业曲谱,支持极其复杂的民乐谱、工尺谱、锣鼓经等。
五线谱国内首次达到支持钢琴十级复杂曲谱的功力,支持多重三连音组合,中途及节内变谱号,各种专业的谱号大小调号节拍,音符跨声部显示,一行写多个旋律,每个旋律中加上倚音,并支持其演奏效果,很多功能是国人第一次实现。首创并率先实现全能作曲概念,是目前世界上功能跨度最大,整合功能最多的电脑作曲软件。
梦想家全能版
简线双向即时互换鼓谱工尺谱琵琶谱同屏制谱midi制作自动配器加密狗版,工尺谱,琵琶谱,锣鼓经支持,VSTI插件支持,MP3输出支持及钢琴卷帘MIDI制作,扩展字库支持。支持PDF输出,支持高精度打印
企业版本
最全功能版本,简线双向即时互换及吉他谱四线谱鼓谱混排,工尺谱,琵琶谱,锣鼓经支持,混排谱PDF输出支持,VSTI插件、自动配器及钢琴卷帘MIDI制作和MP3输出支持扩展字库支持。
简谱版
简谱制谱Midi制作自动配器合一及钢琴卷帘MIDI制作加密狗版,支持PDF输出,支持高精度打印 。
页面、字体
页面参数、排版选项设置
小节间隔
加减拍弱起五线谱拍号风格,旋律还原,切换散板,疏密风格
插入小節
移除小節
左右挪动小节及增减小节线到音符间距
清零一小节
音符进行升降,小节序号,中途速度,调号,小节序号上下移动
新功能-优化全曲行与歌词间距分配-更适合排列松散的有歌词的歌谱
新功能-自动拉伸行距撑满全曲或者当前页面
重新整理全曲或小节的版面(音符间距重新分配)小节间距不变
重新整理全曲的版面,分配各小节及音符位置
重新整理全曲的版面切换到平均分配小节对齐模式
重新整理全曲各小节数量及宽度并切换到疏密分配小节
按照音符疏密分配一行或多行小节宽度多行模式不影响行小节数量
按照音符疏密分配全曲各小节宽度
平均分配全曲或一行各小节宽度
重新分配全曲或一行各一小节的音符位置,小节线位置不变(适用改变设置后,音符位置不标准)
按照缺省小节数重新排版
将最后一小节移动到下行
将最前一小节移动到上行
插入一个空白小节保持行框架
删除一小节保持行框架
插入删除一行
刷新当前页
智能排版-将本页自动匹配为完整声部标准版面-更适合无歌词的器乐
智能排版-将全曲自动匹配为完整声部-更适合无歌词的器乐
清除小节线上的符号
清除跳房子或者小乌龟
输入简谱副旋律
删除简谱副旋律
删除重复小节或长休止
切换不显示自动休止符(点两次还原)
设置当前小节速度、节拍、节奏强弱、音色、通道、全局连谱线、音源等
循环演奏
分谱输出功能
MID模式校正所有音符
恢复标准模板
重新整理全曲的版面,分配各小节及音符位置
还原所有行拖动到标准位置
还原本页行拖动到标准位置
还原全曲音与符拖动到标准位置
还原作词作曲速度调号页码等拖动到标准位置
修正全曲的小节音符时值与节拍不匹配(演奏停顿等)
重新整理全曲的指法(测试)
重新整理全曲的符号(测试)
去掉所有行隐藏
去掉所有小节线隐藏
删除严重偏离中心位置的符号
返回前倚音
返回后倚音
简谱转线谱线谱转简谱简线吉互换
线谱转简谱
全曲简谱转线谱
全曲线谱转简谱
全曲转简线对照
简谱唱名与划拍处理中心
声部复制与交换
简谱专用输入
撤消输入
恢复输入
纯粹音符(不显示辅助虚线)
1、将作曲大师2023音乐梦想家免费版安装到电脑,点击下一步

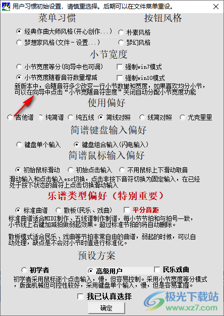
2、软件的设置界面,经典作曲大师风格(开心创作)、梦想家风格(文件一设置)

3、新版本中,会随音符多少改变一行小节数里和宽度,如果喜欢均分小节,可以在向导中点击“小节宽随音符密度”关闭自动分配小节宽度功能

4、滑动输入和点击输入esc切换,点击非按下音符切换为固定输入,在已经处于按下状态的音符上点击切换滑动输入

5、标准曲谱适合MIDI制作、五线谱制作制谱,每小节节拍和与拍号一致,小节线上右键加减拍做弱起效果。超过标准节拍的将自动删除。
散板模式适合民乐、戏曲等节拍非常自由的曲谱,弱起的时候,可以自动处理,缺点是不会对小节时值进行标准化。

6、初学者采用鼠标逐个点击输入,慢,但容易控制。采用小节宽度等分模式,版面机械但可控性较好,采用键盘单个输入,慢,但是容易掌握。

7、软件安装结束就可以打开使用,直接进入设计界面

8、显示教学图片、播放教学音频、播放教学视频、播放教学ppt、播放教学文档、播放教学pdf

9、左下边可以点击调整音符占位的疏密模式与均分模式,疏密模式下,小节线会随着音符的输入变动,均分模式下小节线不会移动。

10、支持三部-钢琴伴唱、二声部乐曲、领唱与合唱、四部含打击乐、流行歌曲编配、12部含打击乐、简线对照不互换、线简对照不互换

11、支持开始新曲、最近曲目、调入旧曲、合并乐曲、调入MUSICXML、调入MIDI为现有曲谱类型、调入MIDI为纯简谱

12、第一步调入风格、第二步鼠标右键标注乐段(可省略)、第三步开始配器、重新分配和弦、鼓点轨配自己的风格、保存自己的风格

13、颜色设置、简弧线全平滑风格与两头尖风格切换、连线风格、连线处理次数、谱号添加、滑动取音精度、增加一行歌词、减少一行歌词、其它选项

14、设置界面
页面及参数设置
设置各声部音色力度节拍速度连谱线等
仿作曲大师经典输入歌词法
切换新老电脑键盘简谱音符输入(小键盘)
连音设置
选择MIDI输入输出设备
MIDI键盘输入方式
MIDI键盘回放到电脑音箱
设置音色标记
设置作词作曲曲名第二节拍速度描述
乐谱风格

8.1 民族乐器和戏曲符号的输入
如下图,点击相应的按钮得到相应专业的民乐符号,锣鼓经的符号在戏曲符号里面,所有这些符号仅仅是符号,不产生演奏效果。要产生演奏效果,请参阅VSTI音源加载相关章节。

您也可以通过字体符号功能,加载windows下的数以十万计的符号。关于字体符号,有相应章节做详细讲解,在此不予重复。

8.2 关于民乐和戏曲的符号
民乐和戏曲的符号繁多,如果在相关类别中没有找到您需要的符号,请您先到其他类别中寻找。界面左边有符号库,其中所有的符号都可以使用。有些组合符号请用多符号拼合。一些汉字类的符号我们没有收录,请用文本输入。
8.3 民族乐器音色、音源的问题
请参阅第7.3章的相关内容。
8.4 输入工尺谱和戏曲锣鼓经等
音乐梦想家使用文本替换音符法方法处理此类曲谱。在简谱输入界面先打好简谱任意音符,然后点击

输入文字点击在音符上替换音符,即可将音符替换为文字。 用打字不能输入的特殊工尺谱字体,可以用下面的方法输入:
将字体设置为下图:

在文本框内输入:q w e r t y 对应
a s d f g h j 对应
c v b n m 对应

然后点击在音符上,即可将音符替换为这些字符
除工尺谱外,还支持锣鼓经以及各种语种的输入,如:韩语、苗语、日语等。
工尺谱谱例:

8.5 简谱琵琶谱的制作(和弦向下排列)(和弦只绘制一条延音线)
简谱琵琶谱是一种比较特殊的曲谱类型,其典型特征是曲谱的和弦是向下排列的。

只需点击设按钮,然后勾选简谱和弦向下排列即可。

同时,在“文件(开心创作)”-“页面及参数设置”中去掉“和弦延音线全绘制”的√,以免绘制太多的和弦延音线。

吉他谱及四线谱操作说明
9.1 吉他谱基本操作:
首先打开软件时会有一个提示的向导,点击吉他简谱弹唱谱、吉他线谱弹唱谱或者是吉他简线弹唱谱。(看曲谱的需求来选择即可)然后点击进入页面制谱界面。吉他谱有一个非常完整的有声实战教学视频,讲解了很多细节以及吉他的闪电输入法,可以在软件左侧技术资料全集里面直接下载。

接下来给大家讲解一下吉他谱最重要的功能之一:和弦库
9.2 和弦库:
点击和弦库的按钮

点击之后会出现和弦库,如下图:

目前和弦库支持吉他和弦图,贝斯和弦图和尤克里里和弦图。

在和弦库里面可以任意编辑和弦修改和弦,保存和弦和调入和弦。
在和弦库左上角的和弦选择栏目里面选择和弦,然后点加入库,就可以把和弦加入到和弦库里面,点击库里面的和弦,退出和弦库后,可以直接编辑在谱面。

点击加入库的和弦也会同时显示在编辑界面左边的和弦库里,可直接从这里调用和弦来提高制作曲谱的速度,提高效率。

软件还预留出一个和弦位方便用户自己编写用户和弦图。

此外软件还可以保存库,您可以选择曲谱里面需要的和弦加入库以后进行保存,方便下一次的调入和使用。
设置全曲和弦显示的品数
软件和设置整首曲谱和弦的品数,如下图:

和弦的多种写法库,软件里面每一个和弦都可以编辑它不同的写法,然后保存和使用。

和弦库备份:
自己辛辛苦苦制作好的和弦,请注意备份,可以将安装目录下的名称为 和弦库 的文件拷贝到u盘上做备份。
1,如何增加或者删除多余的行
打上终止线即可,如果后面的多余行太多,请用右边的减行功能,同样,右边也有增行功能。
2,如何输入PDF
windows10下直接可以输出pdf,别的系统请装一个adobe 的pdf驱动。有的精简版系统装不了可以装第三方的PDF驱动。
3,如何键盘快速输入和弦 倚音
闪电键盘输入,按下shift(吉他用caps lock锁定,不用一直按着)不放输入即为和弦,输出的时候shift不放就是倚音。
4,小节宽度总是在不断变化。
输入完一行后,软件会自动计算各小节的音符疏密分配小节宽度。可以在设上右键,切换疏密风格。
5,如何增加多个声部,连谱线。
左键点设,即可任意增减声部,勾上连谱线即可显示连谱线。
6,midi键盘如何连接,没有声音怎么办
midi键盘连接后,点设置选择midi输入输出设备。输出设备最好选
microsoft gs wavetable 这个,然后将电脑主机的声卡上接上音箱(有人有多个声卡的注意)。
7,midi键盘弹奏时值没法改变
设置菜单 midi键盘有三种输入方式 默认是用小键盘的123456来改变时值,可以选择实时演奏输入,或者单步输入,步进输入。输入休止符,请用capslock键进行切换。
8,如何输入双重圆滑线
按住shift不放然后用鼠标输入。键盘输入弧线请看视频教程或者说明书。
9,如何删除跳房子
用橡皮擦直接删,或者选中,del,此方法也适合大多数的符号和音符。
10,任意设定或停止简线即时互换
左键点 设 勾上两声部的互换选项 ,如果不想互换,去掉那个互换的小勾即可。
新增重要新功能:
1,滚屏演奏功能开放测试-支持一边演奏屏幕缓慢上移,是一种新式录屏方法,适用于简谱盒装版以上版本,点击演奏按钮右边的小三角,最下面进行选择。
2,划拍唱名功能(专业版)-支持简谱、五线谱、吉他的划拍功能-功能位置在 - 工具菜单 - 简谱唱名与划拍处理中心
3,新增20多个快捷键,可以在菜单中查看,如ctrl+U一键关闭所有提示类信息。
4,增加了重要信息提示,特别是针对初学者和习惯相左的用户,且可以逐条关闭或整体关闭(显示菜单中可以再次打开),不会重复显示造成骚扰。
5,按住shift,直接可以框选复制。
6,专业版新增拉幕式演奏功能,简谱盒装版新增支持读取xml为简谱。
7,演奏时候暂停,演奏按钮旁小三角点进去,最前面的几个按钮可以在界面不变的情况下重新开始演奏。大大提高了录屏效率。
网友评论